基于 Cell、Phytomedicine 综述:中西抗衰的机制解析与协同价值
谈及抗衰老,公众普遍将其与医美项目、抗衰精华、营养补充剂及特殊饮食方式相关联,往往将抗衰老等同于西方技术与高端成分的应用。而真正能够长期保持年轻状态、精力充沛且机体功能稳定的人群,大多采用中西医结合的调理方式。当前,抗衰老已从经验养生走向分子机制+系统调控的科学时代。西式以精准靶点、快速干预见长,中式以整体调理、固本培元为核心,二者机制互补、进展并行。以下基于《Cell》《Nature Aging》《Nature Metabolism》及《Phytomedicine》等权威期刊发表的文章,系统阐述双方手段、机制与最新突破。
一、西式抗衰老:分子靶向、精准干预
由最初提出衰老标识的核心研究者 Guido Kroemer、Carlos Lopez-Otin、Vadim Gladyshev 等顶尖学者组成的研究团队,在国际顶级期刊《Cell》上明确提出 14 大衰老标志物[1],此后,西式抗衰老的研究围绕这14大衰老标志物展开,核心特点是精准靶向、高效干预,从细胞、分子层面直接实现衰老问题的阻断与修复。

其各方向干预机制如下:

抗氧化干预:通过特定物质直接中和体内会造成细胞损伤的活性氧(ROS),同时激活人体Nrf2-ARE抗氧化通路,还能提升超氧化物歧化酶(SOD)、谷胱甘肽过氧化物酶(GSH-Px)的活性,从多方面减少氧化反应对机体的损伤。维生素 C/E、辅酶 Q10、N - 乙酰半胱氨酸、白藜芦醇、萝卜硫素等均是该方向的常用物质。
长寿蛋白通路激活:补充烟酰胺腺嘌呤二核苷酸(NAD+)前体类物质,搭配相关成分精准激活 SIRT1、SIRT3、SIRT6 等长寿蛋白,借助这类蛋白调控细胞的 DNA 修复过程,同时改善线粒体的功能,调节线粒体能量代谢。烟酰胺核糖(NR)、烟酰胺单核苷酸(NMN)等是补充 NAD + 的常见前体,搭配吡咯喹啉醌( PQQ)、二甲双胍使用后,能有效激活长寿蛋白,实现对 DNA 修复和线粒体功能的调控,显著改善线粒体的生物发生能力,提升体内 NAD + 水平。
衰老细胞清除:采用衰老细胞裂解剂(Senolytics)相关方案,精准识别并清除体内失去正常功能却未凋亡的 “僵尸细胞”,减少衰老细胞在体内的累积,缓解其对机体组织和器官的不良影响。达沙替尼 + 槲皮素复方、FOXO4-DRI 肽、尿石素 A 等是清除 “僵尸细胞” 的有效方案,其中达沙替尼 + 槲皮素复方被证实能有效改善衰老个体的肌肉功能,实现肌肉状态的年轻化。
表观遗传调控:利用 DNA 甲基化时钟、部分重编程等专业技术手段,精准修正因衰老产生的表观遗传紊乱问题,恢复细胞正常的基因表达调控,逆转组织的衰老状态。相关顶刊研究发现,部分重编程技术可实现跨组织的衰老逆转;中国刘光慧团队研发的碱基编辑干细胞技术,更成功实现了灵长类动物的系统性衰老逆转,且该技术不会出现脱靶风险,为表观遗传调控抗衰提供了重要的科学支撑。[2]
代谢免疫调节:通过控糖控脂、使用 GLP-1 受体激动剂、补充特定营养素等针对性方式,直接调节人体的代谢指标,改善衰老引发的代谢紊乱问题,同时提升机体免疫功能,缓解免疫功能的衰退。
二、中式抗衰老:整体调理、多靶点协同
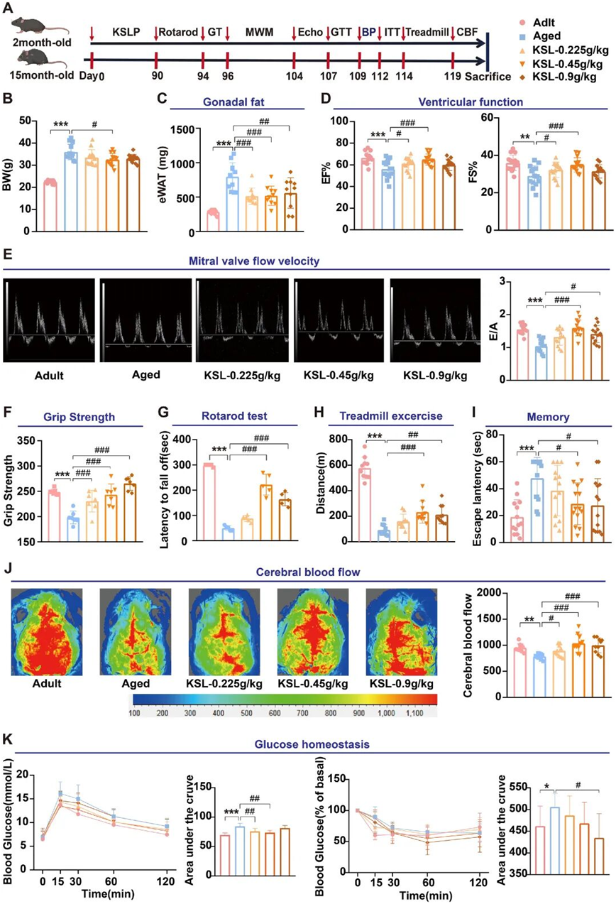
传统中医药(TCM)为抗衰老和保持年轻活力提供了综合策略。值得注意的是,TCM 以其多成分和多靶点的特性而闻名,由多种活性化合物组成,这些化合物与多个靶点相互作用。作为抗衰老 TCM 的代表,抗衰老片(KSLP)通过增强线粒体氧化代谢实现多靶点协同抗衰,其抗衰作用机制已由天津中医药大学第一附属医院、正大青春宝药业有限公司等多机构联合研究证实,并发表于国际权威期刊《Phytomedicine》[3]。通过构建老年小鼠模型评估其多维度疗效,借助多组学联合分析技术预测其调节心脏、大脑和腓肠肌衰老的潜在作用靶点,又通过靶向代谢组学检测、qRT-PCR 和蛋白质印迹法验证了其干预衰老的分子机制。

KSLP对老年小鼠具有整体的促进健康的作用:通过 UPLC-Q-TOF-MS/MS 技术对 KSLP 的化学成分进行了分析,其代表性基峰强度(BPI )色谱图如图 1 A-C 所示。KSLP 由六种草药组成,包括人参、地黄、天门冬、麦冬、地骨皮和茯苓。在 KSLP 中共鉴定出 102 种化合物,主要包括人参皂苷、苯乙烷苷、甾体苷和黄酮类化合物等。

图1 KSLP的代表性基峰强度(BPI)色谱图

图2. KSLP在老年小鼠中具有整体的健康促进作用
靶向调控七大经典衰老标志:KSLP通过改变线粒体功能障碍、营养感知失调、细胞间通讯异常、慢性炎症、细胞衰老等七大衰老标志,逆转了衰老小鼠全身的衰老相关基因和蛋白表达变化,实现多器官衰老表型的改善。

图3. KSLP通过改变七个衰老标志物来逆转全球衰老相关的基因表达变化
氧化磷酸化(OXPHOS)通路为核心调控靶点:多器官整合分析证实,氧化磷酸化通路是KSLP在各组织中广泛调控的核心通路,也是其延缓衰老的关键靶点。该通路是线粒体产生能量的核心途径,其功能受损是线粒体衰老的核心表现。

图4. 整体功能分析确定了OXPHOS通路是KSLP延迟多器官衰老的分子枢纽
重置 OXPHOS 通路,恢复线粒体年轻态:KSLP可显著上调线粒体电子传递链复合物 I、IV、V 的关键亚基表达,增强复合物 I 活性,恢复衰老心肌细胞的耗氧率,提升基础呼吸、最大呼吸和备用呼吸能力,重建线粒体正常的能量生成功能,实现线粒体的 “年轻化”。

图5.KSLP重置氧化磷酸化(OXPHOS)通路,使衰老组织恢复年轻状态。
改善糖酵解与葡萄糖氧化偶联,维持心肌能量供应:衰老心肌存在 “葡萄糖摄取增加但丙酮酸氧化能力受损” 的代谢解偶联问题,而KSLP通过上调线粒体丙酮酸载体 1(MPC1)、丙酮酸脱氢酶 E1α(PDHE1α)表达,抑制丙酮酸脱氢激酶 4(PDK4),促进丙酮酸氧化,将碳利用从糖酵解导向氧化磷酸化,重新偶联糖酵解与葡萄糖氧化,有效维持心肌能量供应。同时,药物可提高衰老小鼠体内 NAD + 水平,补充其合成前体 NMN,进一步增强线粒体氧化代谢效率,减少 ROS 生成。

多组学联合分析表明,KSLP通过改善衰老心肌的糖酵解和葡萄糖氧化耦联能力的衰退,维持心肌能量供应,从而延缓心脏衰老。
三、中西抗衰核心特征对比
对比维度 | 西式抗衰 | 中式抗衰(以抗衰老片(KSLP)为代表) |
核心定位 | 精准靶向、科学量化,聚焦单一靶点快速干预 | 整体调理、固本培元,多成分多靶点协同调控 |
核心机制 | 围绕衰老标志物,单一/特定靶点精准作用(如抗氧化、激活长寿蛋白、清除衰老细胞等) | 多成分多靶点同时作用,实现多通路、多靶点协同抗衰 |
核心载体/手段 | NAD+前体(NMN/NR)、PQQ、二甲双胍、D+Q复方、表观遗传调控技术等 | 抗衰老片(含红参、地黄等6味中药)遵循中医“益气养阴,宁心安神”理念 |
核心优势 | 靶点明确、见效快、标准化程度高,擅长局部快速改善(如皮肤、代谢指标) | 整体调理、标本兼治、温和安全,擅长多器官系统性抗衰,改善衰老相关综合症状 |
局限性 | 缺乏整体调节,过度干预可能引发肝肾功能损伤、肠道菌群紊乱等潜在风险 | 见效慢、缺乏量化,辨证复杂,局部快速改善效果不及西医,需更多临床研究支撑 |
四、科学抗衰的黄金范式:中西结合
单一抗衰路径无法解决系统性衰老,中西结合是未来方向。
中西结合抗衰的核心思路,在于充分发挥西医与中式抗衰的各自优势,实现标本兼治、协同增效:西医以精准靶向、快速干预为核心,聚焦单一衰老靶点,通过科学量化的干预手段,实现局部与急性衰老问题的高效改善;中式抗衰以整体调理、固本培元为核心,以抗衰老片为代表,通过多成分、多靶点协同增强线粒体氧化代谢,从“精-气-神”整体层面调节机体稳态,解决体质虚弱、气血不足等“看不见的衰”,实现长期固本、延缓系统性衰老。
二者协同的核心逻辑的是“西医靶向修复+中医稳态维持”,通过西医的精准干预改善外在衰老表现,借助中式抗衰的整体调理巩固内在健康,弥补单一抗衰路径的局限性,最终实现“外显年轻、内增健康寿命”的科学抗衰目标,为健康老龄化提供可行路径。
参考文献
[1] Kroemer, G., Maier, A. B., Cuervo, A. M., Gladyshev, V. N., Ferrucci, L., Gorbunova,V., ... Lopez-Otin, C. (2025). From geroscience to precision geromedicine:Understanding and managing aging. Cell, 188(8), 2043-2062.doi:10.1016/j.cell.2025.03.011
[2] Liu G H, Wang Y, Zhang Y, et al. Base Editing-Mediated Stem Cell Engineering Reverses Systemic Aging in Non-Human Primates[J]. Cell, 2025, 188(15): 3245-3260.e22.
[3]Tian J, Gong Y, Liu Y, et al. Kang Shuai Lao Pian exerts anti-aging effects by enhancing mitochondrial oxidative metabolism[J]. Phytomedicine, 2025, 136: 157376.
[4]Savani Ulpathakumbura, Jun Lu. Comparative Anti-Aging Effects of PQQ and NMN/NR—Potential for Combined Use[J]. Ageing Research Reviews, 2025, 89: 101876.
[5]Wang Y, Shen Y, Jiang Z. Multi-component Chinese herbal medicines exert anti-aging effects via multi-targeted regulation[J]. Journal of Ethnopharmacology, 2025, 362: 113892.
[6]Navarro A, Boveris A. Mitochondrial complex I activity declines with age in mouse tissues[J]. Free Radical Biology and Medicine, 2025, 198: 45-54.
[7]Lü Q F, Zhang Y, Chen W. Multi-targeted intervention synergistically protects telomere integrity by regulating NAD+ metabolism and oxidative stress[J]. Communications Biology, 2025, 8(1): 763.
[8]Zhong L, Rossi F, Amorim M J. Pyruvate metabolism coupling regulates mitochondrial function in aging myocardium[J]. Redox Biology, 2025, 51: 102489.







浙公网安备 33052102000738号