抗衰“顶流” 集结:从 NAD + 到中药复方
长期以来,衰老被视为不可逆转的生理过程,然而随着近年来抗衰老研究的加速推进,这一传统观念正在被打破。哈佛医学院教授大卫・辛克莱与其前导师伦纳德・瓜伦特在《细胞・代谢》(Cell Metabolism)上联合发表重磅综述,系统总结了当前最具潜力的抗衰老干预策略 [1]。与此同时,天津中医药大学第一附属医院在 Phytomedicine(IF 8.3)上发布了一项基于老年小鼠模型的研究,从多维度评估了中药复方的抗衰老效果 [2]。这两项研究分别代表了合成药物与中药复方领域的最新进展,共同勾勒出“合成药物—天然化合物—中药复方”多元并进的抗衰研究格局。本文结合以上研究与综述,梳理当前主流抗衰干预手段的作用机制与临床证据。

(一)NAD+ 前体 / Sirtuins 激活剂
在细胞能量代谢与基因修复过程中,烟酰胺腺嘌呤双核苷酸(NAD+)扮演着不可或缺的角色。随着年龄增长,人体内的NAD+水平呈现明显下降趋势。由于Sirtuins蛋白家族的去乙酰化酶活性严格依赖于NAD+,因此维持NAD+的充足供应,对于调控DNA修复和表观遗传稳定至关重要。目前的主流干预策略包括补充β-烟酰胺单核苷酸(NMN)或烟酰胺核苷(NR)等前体物质,这些成分可有效提升体内NAD+存量,从而减缓DNA老化进程、优化线粒体功能,并降低氧化应激带来的损伤 [3]。
(二)二甲双胍
作为经典的降糖药物,二甲双胍近年来因其显著的抗衰老潜力而备受关注。它不仅是2型糖尿病的一线治疗药物,还通过激活AMPK信号通路调控能量代谢。与此同时,二甲双胍在抑制炎症反应、清除衰老细胞、调节肠道菌群平衡方面也展现出积极作用。研究还发现,它能抑制癌细胞糖酵解过程,削弱肿瘤细胞的能量供给,从而可能发挥间接的抑癌作用。目前,旨在验证其延缓人类生物学衰老的TAME临床试验(Targeting Aging with Metformin)正在推进中,预期将为二甲双胍在抗衰领域的应用提供重要依据 [4]。
(三)雷帕霉素 / TORC1 抑制剂
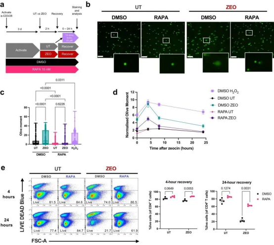
雷帕霉素的作用机制主要集中在对营养感应通路mTORC1的抑制作用上。通过抑制该通路,雷帕霉素可激活细胞自噬过程,从而清除细胞内部受损的线粒体和异常蛋白沉积。此外,它还能够有效抑制衰老细胞分泌SASP相关因子,降低炎症反应。2026年的最新研究进一步揭示,雷帕霉素在增强DNA损伤修复、延缓免疫系统衰老方面也表现突出。研究显示,每日1mg的低剂量使用可使人类免疫细胞中的DNA损伤标志物γ-H2AX阳性细胞比例降低约40%,为免疫衰老的干预提供了新的切入点 [5]。

图注:雷帕霉素减轻DNA损伤负荷
(四)GLP-1 受体激动剂
GLP-1受体激动剂最初应用于代谢性疾病的管理,但随着研究的深入,其在神经保护和延缓衰老方面的价值逐渐显现。一方面,它通过调控血糖和增强饱腹感,有助于减少脂肪积累,间接延缓由肥胖引发的加速衰老;另一方面,它能够作用于中枢神经系统,保护神经细胞功能,改善老年大脑的葡萄糖代谢。GLP-1的多重生理功能,使其在应对与衰老相关的代谢紊乱和神经退行性病变中,成为一个极具前景的靶点 [6]。
(五)衰老细胞清除剂
衰老细胞清除剂的核心策略在于选择性清除体内异常积累的衰老细胞,从而降低由衰老相关分泌表型(SASP)引起的慢性炎症和组织损伤。目前研究较为深入的代表性组合包括达沙替尼联合槲皮素(D+Q)、天然黄酮类化合物非瑟酮,以及从葡萄籽提取物中分离出的活性成分原花青素C1。这些物质能够在不对正常细胞造成明显影响的前提下,定向诱导衰老细胞凋亡,从源头上延缓多器官功能的衰退进程 [7]。
(六)抗衰老片
传统中医药为抗衰老提供了综合策略。2025 年 10 月,天津中医药大学第一附属医院在 Phytomedicine 发表研究,通过构建老年小鼠模型并结合多组学分析证实,抗衰老片能通过改变线粒体功能障碍等七个衰老相关特征,逆转心脏、大脑、腓肠肌等组织的衰老相关表型。其核心作用机制是广泛调控各组织的氧化磷酸化(OXPHOS)通路,通过协同提升丙酮酸氧化能力与电子传递链效率促进线粒体再生,同时改善糖酵解与葡萄糖氧化的耦合、提高 NAD+ 水平并抑制活性氧(ROS)生成,维持线粒体氧化代谢与心肌能量供应,进而延缓多器官衰老、提升健康寿命 [2]。

图注: 抗衰老片通过改变七个衰老标志物来逆转全球衰老相关的基因表达变化
抗衰老研究未来发展方向
未来抗衰研究趋向以中西结合、多靶向调控为核心方向,推动人工智能、多组学技术与抗衰研究深度融合,助力开发基于个体基因型、代谢型、肠道菌群特征的定制化抗衰方案。同时,依托天然抗衰成分与中药复方安全、广谱、多靶点的独特优势,打造“多手段协同抗衰”的全新趋势。通过合成药物、天然化合物、微生态调控与中药复方的联合应用,实现对衰老多通路、多靶点的精准干预,最终通过“天然来源 + 现代科技”的创新融合,持续为抗衰领域提供新的研究思路与应用范式 [8]。
参考文献
[1] Guarente, L., Sinclair, D. A., & Kroemer, G. (2024). Human trials exploring anti-aging medicines. Cell Metabolism, 36(2), 354–376.
[2] Tian J, Gong Y, Liu Y, et al. (2025). Kang Shuai Lao Pian exerts anti-aging effects by enhancing mitochondrial oxidative metabolism. Phytomedicine, 136, 157376.
[3] Yoshino, J., Baur, J. A., & Imai, S. I. (2018). NAD+ intermediates: The biology and therapeutic potential of NMN and NR. Cell Metabolism, 27(3), 513–528.
[4] Barzilai, N., Crandall, J. P., Kritchevsky, S. B., & Espeland, M. A. (2016). Metformin as a tool to target aging. Cell Metabolism, 23(6), 1060–1065.
[5] Kell, Loren, et al. (2026). Rapamycin exerts its geroprotective effects in the ageing human immune system by enhancing resilience against DNA damage. Aging Cell, 25(2), e70364.
[6] Drucker, D. J. (2018). Mechanisms of action and therapeutic application of GLP-1. Cell Metabolism, 27(4), 740–756.
[7] Xu, M., Pirtskhalava, T., Farr, J. N., et al. (2018). Senolytics improve physical function and increase lifespan in old age. Nature Medicine, 24(8), 1246–1256.
[8] Campisi, J., Kapahi, P., Lithgow, G. J., Melov, S., Newman, J. C., & Verdin, E. (2019). From discoveries in ageing research to therapeutics for healthy ageing. Nature, 571(7764), 183–192.







浙公网安备 33052102000738号